2022年、ライブおよびオンデマンドビデオは世界のインターネットトラフィック量の推定66%を占め、2024年のインターネットトラフィックが最も多かった上位10日間は、Jake Paul対Mike Tysonのボクシングの試合やNFLの中継などのライブストリーミングイベントと一致した。ストリーミングにより、オンラインゲームからTikTokのような短い動画、映画やポッドキャスト、NFLの試合などの長いコンテンツまで、シームレスでオンデマンドのビデオコンテンツへのアクセスが可能になる。
ストリーミングの特徴はそのオンデマンド性にある。ジョー・ローガンのポッドキャストエピソードのグローバルな視聴者や、SpaceX Crew Dragonの宇宙船打ち上げのライブ中継を考えてみると、どちらも世界中の何百万人もの視聴者をリアルタイムおよびオンデマンドコンテンツに接続する方法を示している。
私はクラウドコンピューティングを研究するコンピュータ科学者だ。クラウドコンピューティングとはビデオサーバーなどのコンピューティングリソースをインターネット上で分散させることである。
ビデオの「チャンク」
ビデオコンテンツ(ライブストリームでも事前録画されたビデオでも)には、2つの大きな課題がある。第一に、ビデオデータは非常に大きいため、ソースからテレビ、コンピュータ、タブレット、スマートフォンなどのデバイスに送信するのに時間がかかる。
第二に、ストリーミングはユーザーのデバイスやインターネット能力の違いに対応するため、適応的でなければならない。例えば、解像度の低い画面や遅いインターネット速度のユーザーでも、品質は低くても特定のビデオを視聴できるようにし、一方で高解像度のディスプレイと高速接続を持つユーザーは可能な限り最高の品質を楽しめるようにする必要がある。
これらの課題に対処するため、ビデオプロバイダーは一連の最適化を実施している。最初のステップでは、ビデオを「チャンク」と呼ばれる小さな断片に分割する。これらのチャンクは「エンコーディングと圧縮」と呼ばれるプロセスを経て、様々なデバイスやネットワーク条件に合わせて異なる解像度とビットレートに最適化される。
ユーザーがオンデマンドビデオをリクエストすると、システムは画面解像度や現在のインターネット速度などのユーザーデバイスの能力に基づいて、適切なチャンクのストリームを動的に選択する。ユーザーデバイス上のビデオプレーヤーはこれらのチャンクを順番に組み立てて再生し、シームレスな視聴体験を作り出す。
インターネット接続が遅いユーザーに対しては、システムはスムーズな再生を確保するために低品質のチャンクを配信する。これが、接続速度が低下したときにビデオ品質が落ちることに気づく理由である。同様に、再生中にビデオが一時停止する場合、通常はプレーヤーがプロバイダーから追加のチャンクをバッファリングするのを待っているためである。

距離と混雑への対応
事前録画されたものであれライブであれ、ビデオコンテンツを大規模に配信することは、世界中で消費される膨大な数のビデオに拡大すると大きな課題となる。YouTubeやHulu、Netflixなどのストリーミングサービスは膨大なオンデマンドコンテンツのライブラリをホストしながら、同時に世界中で行われている無数のライブストリームを管理している。
ビデオコンテンツを配信する一見単純なアプローチは、すべてのビデオと関連コンテンツを保存する巨大なデータセンターを構築し、インターネットを介して世界中のユーザーにストリーミングすることだが、この方法には大きな課題があるため好まれていない。
主な問題の一つは地理的な遅延で、データセンターに対するユーザーの位置が彼らが経験する遅延に影響する。例えば、データセンターがバージニア州にある場合、ワシントンD.C.のユーザーは最小限の遅延を経験するが、オーストラリアのユーザーは距離が増加し、データが複数の相互接続されたネットワークを通過する必要があるため、はるかに長い遅延に直面する。この追加の移動時間がコンテンツ配信を遅らせる。
もう一つの問題はネットワークの混雑である。世界中のより多くのユーザーが中央データセンターに接続すると、相互接続するネットワークがますます混雑し、イライラするような遅延やビデオのバッファリングが発生する。さらに、同じビデオが複数のユーザーに同時に送信される場合、同じインターネットリンクを通過する重複データが帯域幅を無駄にし、ネットワークをさらに混雑させる。
集中型データセンターは単一障害点も作り出す。データセンターが停止すると、ユーザーはコンテンツにアクセスできなくなり、サービスが完全に中断される。
コンテンツ配信ネットワーク
これらの課題に対処するため、ほとんどのコンテンツプロバイダーはコンテンツ配信ネットワークに依存している。これらのネットワークは、世界中に散らばったプレゼンスポイント(高需要コンテンツのコピーをローカルに保存するサーバークラスター)を通じてコンテンツを分散させる。このアプローチは遅延を大幅に削減し、信頼性を向上させる。
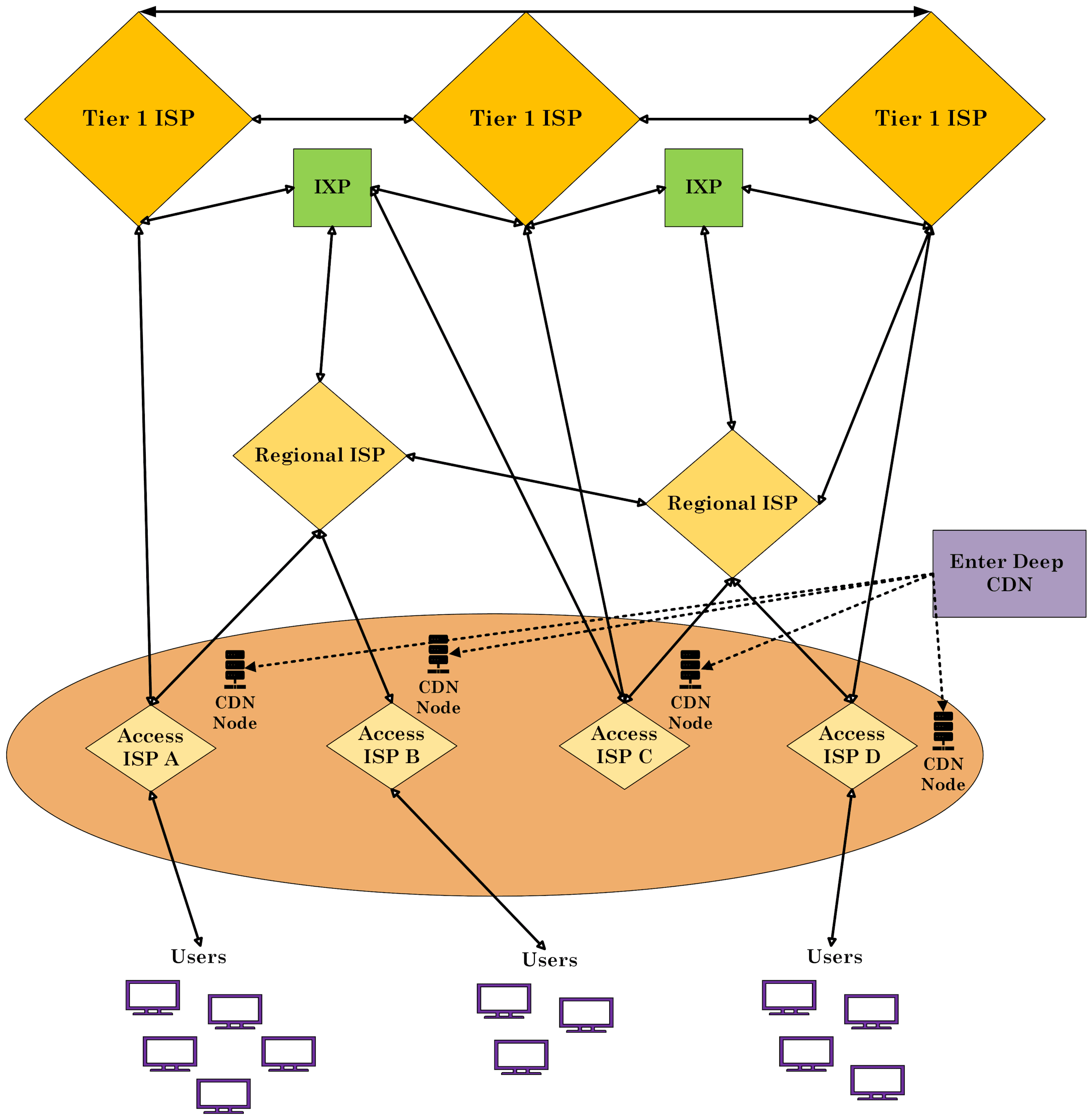
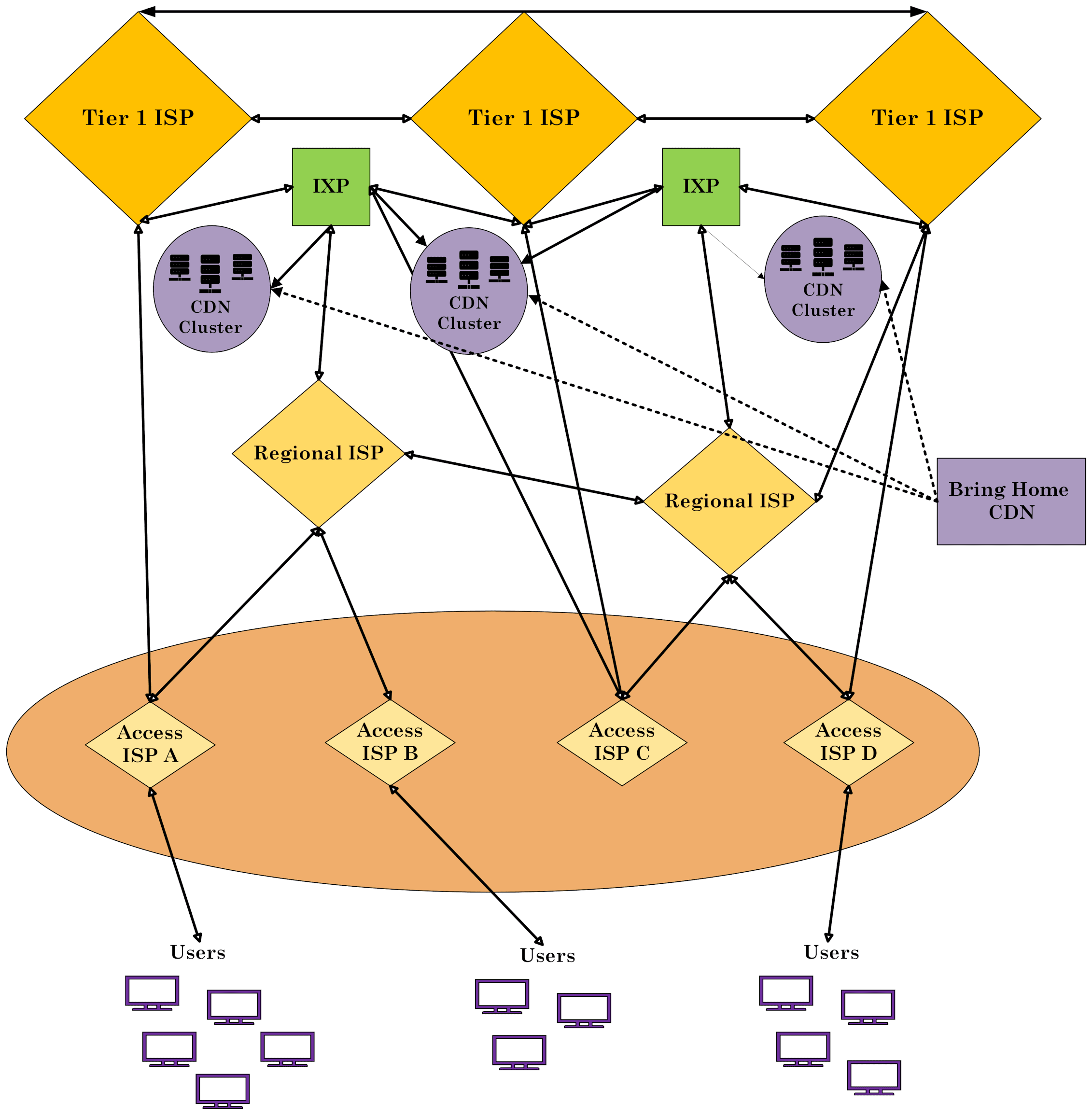
AkamaiやEdgioなどのコンテンツ配信ネットワークプロバイダーは、プレゼンスポイントを展開するための2つの主要な戦略を実施している。
1つ目は「Enter Deep」アプローチで、何千もの小さなプレゼンスポイントノードをユーザーの近くに、多くの場合インターネットサービスプロバイダーのネットワーク内に配置する。これにより、コンテンツをエンドユーザーにできるだけ近づけることで最小限の遅延が確保される。

2つ目の戦略は「Bring Home」で、何百もの大きなプレゼンスポイントクラスターを戦略的な場所、通常はISPが相互接続するインターネットエクスチェンジポイントに展開する。これらのクラスターはEnter Deepアプローチよりもユーザーから遠いが、容量が大きいため、より高いトラフィック量を効率的に処理できる。

接続された世界のためのインフラ
両方の戦略は、遅延を減らし、帯域幅の無駄を最小限に抑え、世界中のユーザーにシームレスな視聴体験を確保することでビデオストリーミングを最適化することを目指している。
インターネットの急速な拡大と、ライブおよびオンデマンドの両方のビデオストリーミングの急増により、ビデオコンテンツが世界中のユーザーに配信される方法が変革された。しかし、膨大な量のビデオデータの処理、地理的な遅延の削減、様々なユーザーデバイスやインターネット速度への対応という課題には、洗練されたソリューションが必要である。
コンテンツ配信ネットワークは現代のストリーミングの要となり、ビデオの効率的で信頼性の高い配信を可能にしている。このインフラは高品質ビデオの増大する需要をサポートし、接続された世界の期待に応えるために必要な革新的なアプローチを強調している。